03.07.2004

Moord door anabolen komt nauwelijks voor

Anabolen dragen nauwelijks bij aan het aantal gewelddaden. Dat concluderen Amerikaanse psychiaters uit onderzoek onder 133 gevangenen in een al wat oudere studie. Toch schatten ze dat er enkele tienduizenden Amerikanen vastzitten voor geweld dat ze zonder anabolen niet hadden gepleegd.

Harrison Pope en David Katz hadden, toen ze dit artikel in 1996 publiceerden, al zo'n vijftien keer opgetreden als getuige-deskundige in rechtszaken waarin daders anabolen hadden gebruikt. De vraag die zij
Moord door anabolen komt nauwelijks voor

Testosteronpropionaat

moesten beantwoorden was: had meneer ook het hoofd van mevrouw afgehakt als hij niet een gram testosteron per week had genomen? Of zoiets.

Er was een zaak die schrijnender was dan de andere - en die zaak was aanleiding voor het onderzoek dat we hier bespreken. Het haalde medio jaren negentig de krantenkoppen: een zestienjarige jongen, die sinds zijn veertiende trainde met gewichten en sindsdien negen korte kuurtjes had gedaan. De jongen was in zijn kindertijd getreiterd, het trainen was aanvankelijk goed voor zijn zelfvertrouwen, hij was tientallen kilo's aangekomen, na elke kuur kwam hij in een steeds diepere depressie terecht en tijdens de kuurtjes was hij alsmaar agressiever geworden. Toen hij het idee had dat zijn veertienjarige vriendin was vreemdgegaan, had hij haar keel doorgesneden.

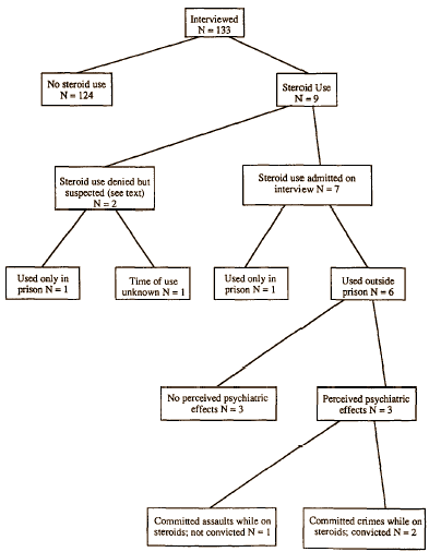
Kwam zoiets vaker voor? Draagt de verzwegen anabolenepidemie bij aan de ernstige criminaliteit? Om die vragen te beantwoorden interviewden de onderzoekers 133 gevangenen.


Moord door anabolen komt nauwelijks voor


Onder hun 133 respondenten vonden de onderzoekers 6 gebruikers van anabolen, maar daarvan waren er slechts 3 ziekelijk agressief geworden tijdens hun kuur.

Als de doseringen onder de 400 mg/week bleven, leidden anabolen niet tot geweld. Maar gingen die omhoog, dan werd het anders.


Moord door anabolen komt nauwelijks voor


Anabolen leidden niet alleen tot misdaad in de vorm van geweld, concluderen de psychiaters. Soms gingen gebruikers over tot misdaad omdat de anabolen hun het gevoel gaven dat ze alles aankonden.


Moord door anabolen komt nauwelijks voor


Al met al ontdekten de onderzoekers dat slechts twee procent van de criminelen in hun onderzoek zonder anabolen wellicht nog vrij hadden rondgelopen. Dat is niet veel, zeggen ze. Het komt zelden voor dat mensen door anabolen door het lint gaan en in de gevangenis komen. Maar aan de andere kant:


Moord door anabolen komt nauwelijks voor


Bron:
Compr Psychiatry. 1996 Sep-Oct;37(5):322-7.